小伙伴们好!欢迎来到新一期的唯创知音#WT芯片技术小课堂。今天我们要聊的,是一个看似平常却藏着大学问的产品——录音笔。
说到录音笔,大家可能会想:这不就是个记录声音的小工具吗?但如果我告诉你,现代录音笔正在经历一场从简单的 “录音机器” 进化成 “高效生产力助手” 的革命,你是否会好奇这背后究竟发生了什么变化呢?
录音笔市场三大核心痛点-找准病根才能对症下药
在深入介绍我们的解决方案之前,让我们先来看看当前录音笔市场面临的核心痛点。这就好比看病要先找准病根,才能对症下药。
第一个烦恼是录不清。想象一下,你坐在会议室后排,距离发言人有好几米远,传统录音笔拾取的声音就像隔着一层毛玻璃听人说话——模糊不清,背景噪音还特别明显。这种远距离拾音质量不佳的问题,让很多重要内容在录音阶段就已经"丢失"。第二个烦恼是整理低效。录完音只是第一步,更头疼的是后续处理。一场两小时的会议录音,可能需要花四五个小时来人工转写成文字,再整理出会议纪要。这种低效的工作方式,让录音笔的实用价值大打折扣。

第三个烦恼则是不安全。当录音内容涉及商业机密或个人隐私时,数据安全就成了悬在用户心头的一把剑。万一录音文件泄露,后果可能不堪设想。
除了这三大痛点,市场上还存在一个有趣的现象:产品功能越堆越多,但真正能精准匹配用户需求的却不多。律师需要在嘈杂法庭环境中清晰录音,学生希望课堂录音能同步板书内容,而大多数产品只是泛泛地提供:“录音+转写” 功能,并没有针对这些细分场景做深度优化。
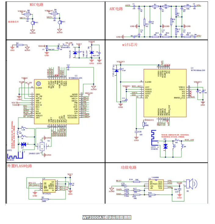
WT2003A3-42N-给录音笔装上一台高速运转的发动机
面对这些挑战,WT2000A3-42N芯片方案应运而生。如果把录音笔比作一个人,那么WT2000A3就是它的"智慧大脑"——不仅让它能听得更清楚,还能思考得更快,记得更牢靠。这颗芯片采用了高性能32位处理器,最高频率可达160MHz,就像给录音笔装上了一台高速运转的"发动机"。它支持语音唤醒打断、UART串口指令、Websocket协议进行流式音频上下行以及MQTT指令控制。

这些技术名词听起来有点专业,但其实道理很简单:它让录音笔能够实时连接手机、智能家居甚至云平台,实现多端协同工作。本地智能处理负责环境降噪,蓝牙和WIFI则负责无线连接,形成了一套完整的智能录音解决方案。

让”录不清“成为历史-WT2003A3三大能力完美解决
那么,WT2000A3是如何解决"录不清"这个老大难问题的呢?
1:抗干扰拾音能力
WT2000A3配备了AEC回声消除技术和环境降噪功能,能够有效过滤背景噪音。
这里给大家打个比方:假如你在开会时,旁边有加湿器的嗡嗡声,或者办公室里有白噪音机在运转,传统录音笔会把这些声音一股脑儿都录进去,让人声变得模糊。而WT2000A3就像一位"选择性听力"特别强的听众,它能智能识别并过滤掉这些干扰音,只保留清晰的人声。
2:高保真录音能力
WT2000A3的音频编解码器支持24 bit高精度Audio ADC,配备2路麦克风实现高清降噪。这个"24 bit"意味着什么呢?简单来说,就是声音的细节捕捉能力更强,就像用高清摄像头代替了模糊摄像头,画面中的每一个细节都纤毫毕现。
3:场景智能适配能力
针对会议、采访等不同场景,WT2000A3会智能调用麦克风组合,确保远距离录音的清晰度。这就好比专业摄影师会根据拍摄场景调整相机参数,WT2000A3也会根据录音环境自动优化拾音策略,让你无论坐在会议室的哪个角落发言,都能录到清晰的声音。

从“记录声音”到”智能助手“-WT2003A3三大功能轻松提效
解决了"录不清"的问题后,还要解决会议内容整理慢,提效问题了。传统录音笔的工作流程是:录音→人工听录→手动转写→整理纪要。这个过程不仅耗时,而且容易出错。

实时转写功能
WT2000A3方案通过大模型赋能,实现了实时转写功能。语音快速成文,识别准确率高,还支持中英文同步转写。想象一下,当会议进行时,录音笔就已经在同步生成文字记录了,会议一结束,文稿也就准备好了。这种即录即转的效率,是传统人工转写无法比拟的。
智能摘要功能
录音笔可以自动提炼会议关键点和待办事项,大大减少人工整理时间。这就像给录音笔配了一位“智能秘书”,它不仅记录你说的每一句话,还能帮你划重点、列清单。开完会,你只需要看一眼智能摘要,就知道今天讨论了哪些要点,接下来需要做什么。

语音搜索功能
还有一个非常实用的功能是语音搜索。当录音文件越积累越多时,想要找到某次会议中提到的某个关键信息,往往需要反复快进快退地听。而WT2000A3方案支持通过关键词快速定位录音中的重点内容,就像在文档中用"Ctrl+F"搜索一样方便。你只需要输入关键词,系统就能精准跳转到相关片段,避免了反复听录的麻烦。

数据安全-WT2003A3全链路安全防护数据隐私

首先是离线防护。录音与转写可以完全在本地运行,不需要上传到云端,从根源上切断了网络泄露风险。这对于涉及商业机密或个人隐私的录音内容尤为重要。其次是加密技术。WT2000A3采用算法加密,支持锁屏密码和文件密码,确保存储安全。即使录音笔不慎丢失,没有密码的人也无法获取其中的内容。这就像给录音文件加了一把"数字保险锁",让你的隐私真正得到保护。
说了这么多,我们用一张图来对比下WT2000A3方案与传统录音笔的差异:

此外,WT2000A3还有一个不容忽视的优势——低功耗。高性能不意味着高耗电,这颗芯片在提供强大功能的同时,依然保持着出色的能效表现,让录音笔的续航时间更长。
回顾整个方案,WT2000A3-42N芯片为录音笔带来的,不仅仅是技术参数上的提升,更是使用体验的质变。它让录音笔从一个被动的"声音记录工具",升级为一个主动的"高效生产力助手"。
在企业会议室,它能确保每一位与会者的发言都被清晰记录,会后自动生成会议纪要;在教育录播系统中,它能同步记录老师的讲解和学生的提问,为课后复习提供完整素材;在司法庭审记录场景,它的高保真降噪能力能够在嘈杂环境中准确捕捉每一句关键陈述,为司法公正提供可靠依据。

更重要的是,这套方案显著降低了用户的时间成本与安全风险。你不再需要花费大量时间整理录音,也不必担心重要信息泄露。录音笔真正成为了你的“贴身助理”,默默高效地完成记录、转写、整理这一系列工作,让你可以把精力集中在更有价值的思考和决策上。
小伙伴们,这就是本期唯创知音 #WT芯片小课堂 的全部内容了。希望通过这次介绍,大家对WT2000A3方案有了更清晰的认识。如果你对智能录音技术感兴趣,欢迎继续关注我们后续的分享!
Copyright (©) 2020 深圳唯创知音电子有限公司 版权所有 地址:深圳市宝安区福永街道大洋路90号中粮福安机器人智造产业园6栋2/3层 备案号:粤ICP备15026214号