小伙伴们,又到了我们 #唯创小课堂 时间!
今天我们要聊的是一个在医疗电子领域默默发光发热的"小英雄"——WT588F02KD-32N语音显示控制芯片。这款芯片专门为血压计等医疗设备量身打造,用一颗芯片解决了传统方案中多个痛点。
在开始介绍这位新朋友之前,我们先来想象一个场景:你正在家里测量血压,血压计显示屏上数字刚跳出来,语音播报却还在说上一次的测量结果,或者数字显示得模模糊糊看不清楚。这种体验是不是让人很抓狂?实际上,这正是传统血压计方案面临的核心问题。

传统的血压计方案就像一支没有指挥的乐队,需要语音芯片、存储单元、功放模块、LED驱动芯片等多个"乐手"各自为政。这样的设计带来了三个主要问题:
1:成本居高不下: 就像买一套家具需要跑好几家店;
2:开发周期冗长: 工程师需要协调多个芯片之间的"沟通";
3:视听错位: 多芯片协同经常出现"步调不一致"的问题,导致语音播报和屏幕显示不同步,用户听到的和看到的信息出现时差。
这就好比你点了一份外卖,送餐员分别把米饭、菜品、汤品在不同时间送到,虽然最终都到了,但用餐体验大打折扣。对于血压计这种需要精确传达测量数据的医疗设备来说,这种"信息错位"可能会让用户产生误读,影响健康监测的准确性。

WT588F02KD-32N给出了一个优雅的答案:用单芯片集成方案直击痛点。
这款芯片就像是为血压计量身定制的"声光同步大脑",将语音处理、LED驱动、存储管理等功能集成在一颗4×4mm的小芯片内。

让我们来看看它是如何工作的——
当血压计完成测量后,WT588F02KD-32N内置的16位DSP核心会同时处理语音播报和数码管显示两项任务。
通过其矩阵式LED直驱架构,芯片能够以50mA的强劲驱动电流点亮16位数码管,确保数值显示清晰稳定。
与此同时,DSP核心调用内置的语音库,通过组合播放功能(B0指令)实现"播报+显示"的低延迟同步。这种同步效果就像是一场精心编排的音乐会,指挥家(芯片)确保所有乐手(语音和显示)在同一个节拍上演奏,用户看到的数字和听到的播报完全一致,再也不会出现"视听错位"的尴尬。

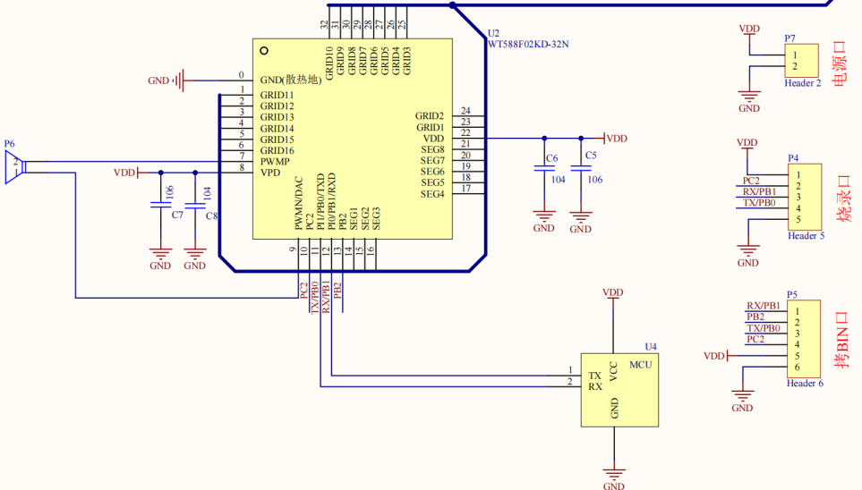
参考原理图与用户例程

血压计需要实时显示高压、低压、心率等复杂数据,对显示质量要求极高。传统方案中LED驱动电流不足常常导致屏幕闪烁或亮度不均,就像一盏快要坏掉的灯泡,忽明忽暗让人看不清楚。
WT588F02KD-32N的矩阵式LED直驱架构就像是给数码管装上了一台"专业级电源"。单LED驱动电流达到50mA,这个数值是什么概念呢?简单来说,就是有足够的"力气"让每一个数码段都亮得清清楚楚。配合动态扫描控制技术,芯片能够精确控制每个数码管的亮度和刷新频率,确保测量数值显示得稳定且清晰。
更重要的是,这种硬件直驱方式消除了传统方案中因多级信号传输造成的延迟问题。就像直接用手电筒照明和通过几面镜子反射照明的区别,前者显然更直接、更高效。

相较于需要多颗芯片协同工作的分离式方案,WT588F02KD-32N以高集成度重构了整个设计逻辑。这种变化就像是从"大杂烩"变成了"一锅煮",不仅简化了电路设计,更大幅降低了成本。
芯片内置的16位DSP核心直接支持WAV/T3Z音频解码,采样率最高可达24kHz,这意味着语音播报的音质足够清晰。
同时,芯片集成了200秒的语音存储空间,这个容量足以存储血压计所需的所有语音提示。客户可以通过配套的下载器自主更新语音库,就像给手机更换铃声一样简单。
在开发层面,芯片采用成熟的UART指令体系,默认波特率9600,工程师只需要通过简单的串口命令就能调用各种功能。
比如音量调节用AE指令,曲目循环模式用AF指令,整个开发过程就像用遥控器控制电视一样直观。这种简化的开发模式能够将产品开发周期缩短50%以上,让血压计厂商能够更快地推出新产品。

血压计有一个特殊的播报需求:
血压计需要按照"高压-低压-心率"的顺序分段播报测量结果。
传统方案往往需要分别调用多个语音文件,容易出现播报不连贯或被其他操作打断的问题。
WT588F02KD-32N针对这个场景深度优化组合播放功能
更贴心的是,芯片支持播放中暂停/续播(AA指令)和紧急停止(AB指令)功能,完美应对医疗场景中的突发操作需求。比如测量过程中有紧急情况需要暂停,用户可以随时中断播报,处理完毕后继续播放,就像视频播放器的暂停键一样便捷

作为医疗设备的核心组件,稳定性是WT588F02KD-32N最重要的品质之一。芯片支持3.0-5.5V宽电压范围,这意味着即使在电池电量不足的情况下,设备依然能够稳定工作。QFN32封装(4×4mm)的紧凑设计为产品小型化提供了可能,同时节省了90%的布板空间。
更重要的是,芯片具备工业级温度耐受能力(-20℃~+85℃),无论是在寒冷的东北还是炎热的南方,都能保持稳定的工作状态。配合内置的抗干扰设计,芯片能够在家庭、社区医院等复杂电磁环境中稳定运行,为智能血压监测提供高可靠的声光引擎。
随着人口老龄化和健康意识的提升,家用医疗设备的需求将持续增长。WT588F02KD-32N这样的高集成度芯片,为设备制造商提供了更加灵活、高效的解决方案,也为用户带来了更好的产品体验。
